一、测温产品概述
在电力系统中,从发电厂到送变电设备以及到终端用户电器的整个传输过程中都有大量的可变温度需要检测、预警。高压设备连接部位如母线连接点,各种开关、断路器、主变套管夹、高压电缆接头等由于气候冷热变化、材料老化、锈蚀、松动等原因易造成接触不良、接触电阻增大。在大电流通过时,容易烧坏设备,严重的甚至引起一次设备起火爆炸。若对这些温升故障点的运行状态进行动态追踪监测,不仅可以防止、杜绝此类事故的发生,而且亦为电力系统安全可靠分析和科学调度提供重要的决策依据。
目前对高压电气设备温度的监测,使用最多的方式是通过人工手持红外设备定期巡检。而此种方式有很多的弊端:
1 、 劳动强度大,需增加工作人员;
2 、 温度测量不准,人为的 、环境的干扰因素大;
3 、 温度的异常不能及时的发现;
4 、 对历史数据无法进行及时 、有效的分析 。 因而存在无法及时发现故障的隐患;
5 、 电气设备内部的一些关键接点的温度无法测量。
针对目前高压设备温度监测的现状,我司率先在国内推出了高压电气接点温度在线监测系统,解决了在常规的温度监测手段中所遇到的问题。通过多年的实践,我公司推出了一系列的测温产品,可适用于各种不同的测温环境。产品已大量的运行在国内的各行各业的电力系统中,为避免高压电气设备事故起到了很好的监测作用 。实践证明我公司的测温产品性能稳定可靠,测量数据准确,并获得了客户的一致好评。
二 、测温系统应用价值
安 全:1 、测温系统产品的安全性 :该系列产品采用 Zig bee 无线方式实现温度在线监测,温度传感器直接安装在高压电器设备上,温度传感器采样到的温度数据通过无线电波的方式传送出来,从而实现了高压的彻底隔离 。保证了产品应用的绝对安全。
2、杜绝因高压设备温度过高导致的安全事故,保证电器设备系统的安全运行和企业的安全生产。
可 靠:1 、我公司系列测温产品, 已经应用在各个行业,并安全运行 6 年以上。
2 、该系列产品通过了权威检测机构的各项检测。
3 、因系统实现了温度实时的监测功能,可及时的发现设备的发热故障。并通过对历史数据的统计和分析,可对设备问题做出及时的预警,保证设备的可靠运行。
简单灵活:1、产品安装使用简单,有各种型号的适用于不同场合的温度传感器,传感器的安装不会影响或降低设备的安全性能。
2 、我公司开发了各种应用场合的产品,多种组网方案,可方便不同客户的需求。
3 、根据客户的具体需求,公司可专门针对性的设计相应的方案。
效 益:1 、解决了传统方式下工作人员定期现场巡查的劳动强度和增加工作人员带来高成本的问题。
2 、解决了传统测温方式的温度测量不准,受人为的 、环境的干扰因素大的问题。
3 、杜绝因设备发热导致设备故障的情况发生,保证了设备安全可靠持续的运行,提高了企业经济效益。
4 、该系统能及时发现并能提前预判设备的故障,提前消除设备故障,减少了设备的损坏 ,降低了企业的维护成本。
三 、测温系统技改方案
3.1 系统结构图

3.2 系统拓扑图
组网方式:

备注:1 、在开关柜内安装双视卡片机2 、 卡片机通过网线接入交换机,3 、 配电室与主控室之间通过光纤传输
四、系统设备介绍
4.1 监控系统软件简介
测温监控系统主要包括主监控中心界面、参数设置、温度数据查询、告警以及温度值实时曲线和历史曲线 。主要功能如下:
◆ 红外界面
在显示界面可以显示红外热成像界面。
◆ 温度监测:
在监控系统上集中显示被测各点的温度值。
◆ 报警功能:
实际测量到的参数值超过报警值时进行声光报警,并带有语音报警功能(需后台带音响)。
◆ 故障显示:
被测设备温度点的位置非正常工作时显示故障。
◆ 数据库功能:
存储所有被测点的各个时刻的温度值, 以便进行数据查询与历史曲线显示。
◆ 权限管理:
可进行权限设置。运行数据的设定、修改等需经有使用权限的系统操作人员操作方生效。
◆ 远程通信:
系统提供 RS485 、 以太网 、CAN 总线通讯方式, 以满足远程通信。
红外监控主界面图示:

温度显示:

4.2 红外显示主机



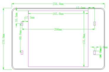
外形尺寸:

4.3 红外双视卡片机简介

红外热成像卡片机(以下简称设备)是集可见光和热成像图像为一体的测温产品。
内置高灵敏度红外探测器和高分辨率可见光探测器,可对场景中重要电气设备进行全天候的实时温度监测,探测电气设备的温度变化,实现精准测温。
当发现温度异常时进行声音报警提醒,协助用户快速定位隐患点,降低财产损失,减少安全隐患。
设备还支持双光融合 、画中画等图像处理技术,实现热成像和可见光图像融合叠加,提高对图像细节的辨识度。
设备通过浏览器或客户端软件,实现远距离传输和实时视频浏览和配置等功能。
设备安装方便 、使用简单,不需要繁琐的综合布线,可广泛应用于电力测温 、室内防火 、工业制造 、轨道交通等室内测温环境。
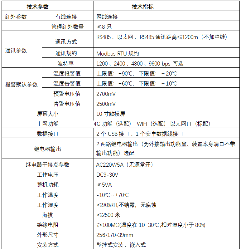
技术参数:



外形尺寸:

五 、安装示例

红外热成像主机采用定制支架安装于电缆室柜门

备注:安装方式为吸附式安装、一般安装在高压柜断路器室、电缆室等部位、双视卡片机镜头对准需要测温的部位。双视卡片机采用POE 供电通过网线连接到 POE 交换机上、走线需注意柜内安全距离。